登录
|
注册
海南省政府采购行业协会
Hainan Provincial Government Procurement Association
首页
资讯动态
通知公告
政策法规
采购信息
培训园地
会员中心
综合评价
党建园地
关于协会
当前位置:
首页
通知公告
通知公告
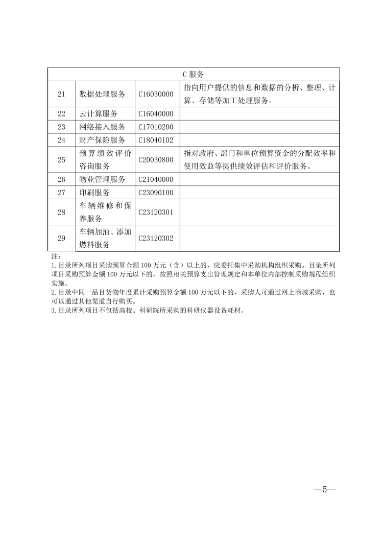
海南省财政厅关于印发海南省省级2026年政府集中采购目录及标准的通知
来源:
海南省政府采购网
发布时间:
2026-01-16 12:22:57
阅读次数:
4,327
海南省财政厅关于印发海南省省级2026年政府集中采购目录及标准的通知
(下载)